{{ 'fb_in_app_browser_popup.desc' | translate }} {{ 'fb_in_app_browser_popup.copy_link' | translate }}
{{ 'in_app_browser_popup.desc' | translate }}
{{word('consent_desc')}} {{word('read_more')}}
{{setting.description}}
{{ childProduct.title_translations | translateModel }}
{{ getChildVariationShorthand(childProduct.child_variation) }}
{{ getSelectedItemDetail(selectedChildProduct, item).childProductName }} x {{ selectedChildProduct.quantity || 1 }}
{{ getSelectedItemDetail(selectedChildProduct, item).childVariationName }}
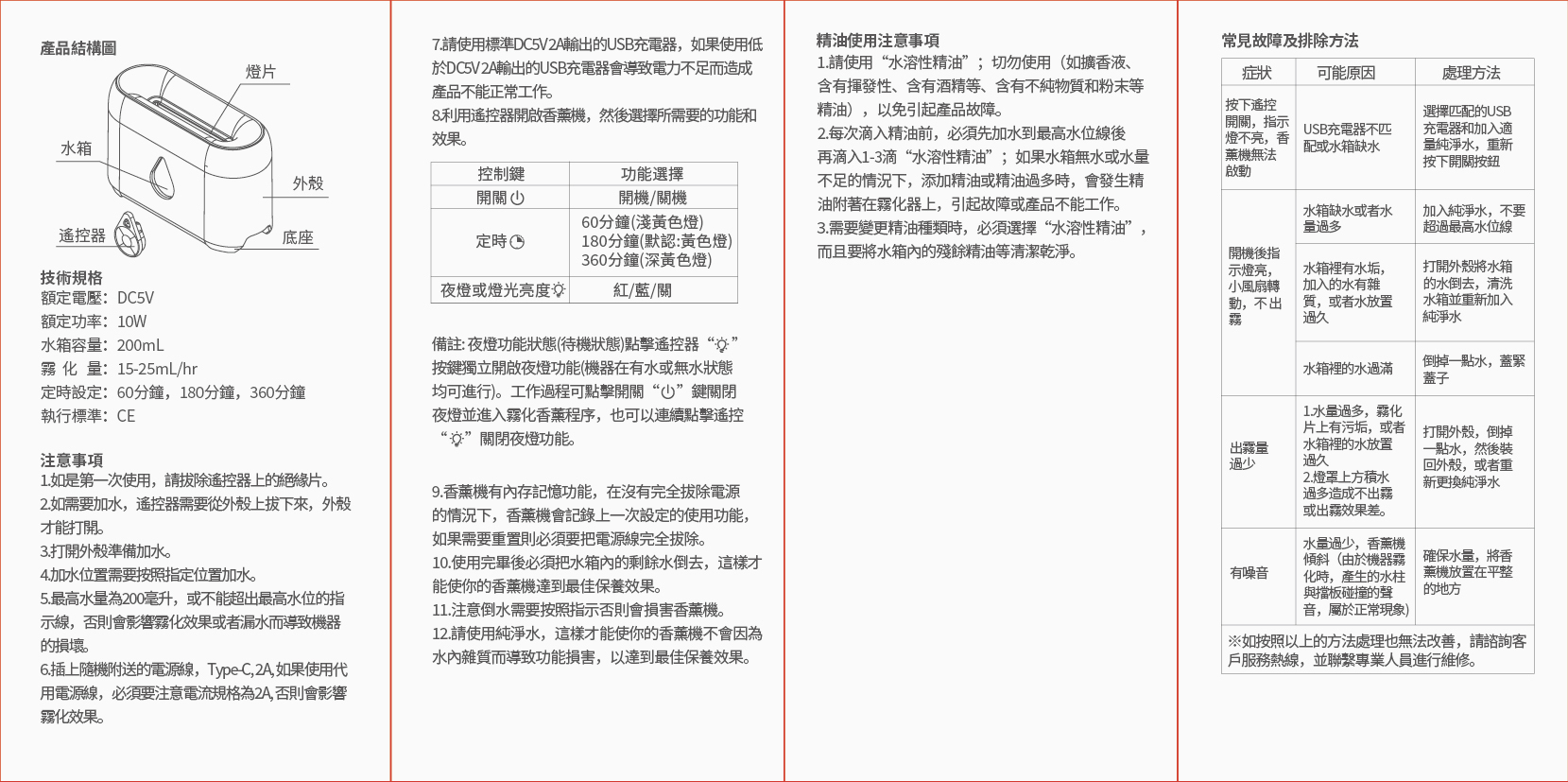
Nathome iFlame Diffuser
地址: 葵涌大連排道21-33號,宏達工業中心15樓1504室
辦公時間: 星期一至五 10:00~13:00 / 14:00~17:00
星期六 10:00~12:30
星期日及公衆假期休息
電話: +(852) 2989 1180
傳真: +(852) 2989 1380
銷售查詢及技術支援: Info@pldhk.com
微信號: ProLink29891180
有關技術技援請於辦公時間致電 2989 1180 查詢


